Futures
Access hundreds of perpetual contracts
TradFi
Gold
One platform for global traditional assets
Options
Hot
Trade European-style vanilla options
Unified Account
Maximize your capital efficiency
Demo Trading
Introduction to Futures Trading
Learn the basics of futures trading
Futures Events
Join events to earn rewards
Demo Trading
Use virtual funds to practice risk-free trading
Launch
CandyDrop
Collect candies to earn airdrops
Launchpool
Quick staking, earn potential new tokens
HODLer Airdrop
Hold GT and get massive airdrops for free
Pre-IPOs
Unlock full access to global stock IPOs
Alpha Points
Trade on-chain assets and earn airdrops
Futures Points
Earn futures points and claim airdrop rewards
Promotions
AI
Gate AI
Your all-in-one conversational AI partner
Gate AI Bot
Use Gate AI directly in your social App
GateClaw
Gate Blue Lobster, ready to go
Gate for AI Agent
AI infrastructure, Gate MCP, Skills, and CLI
Gate Skills Hub
10K+ Skills
From office tasks to trading, the all-in-one skill hub makes AI even more useful.
GateRouter
Smartly choose from 30+ AI models, with 0% extra fees
The first stablecoin company, Circle, launches its new public chain ARC points system, now live. Interaction guide is here.
Author: Cong Ge.sats
USDC issuer @circle recently launched a points program through @arc.
The biggest highlight is the strong background + zero-cost investment, so it’s still worth interacting.
Arc is an internal project of Circle, although it has not disclosed funding publicly, Circle Ventures launched the Arc Builders Fund (amount undisclosed), attracting over 30 top VC networks to invest in ecosystem projects.
ARC is driven by Circle’s core engineering team. Circle’s strength needs no further explanation; as the world’s largest publicly listed stablecoin project in the US stock market, USDC issuance has exceeded $50 billion.
Arc’s positioning is an open Layer1 blockchain designed specifically for stablecoin finance, using USDC as native Gas, providing sub-second performance, built-in FX engine, and optional privacy services, supporting enterprise-level financial applications.
Arc House Points Program: Earn points and badges by contributing to the community in various ways. These contribution certificates are likely the main basis for future airdrops.
Contribution categories: activity contribution, content contribution, forum contribution, community activities, and other contributions, totaling five categories. Besides points rewards, different contributions also earn additional badge rewards.
Here’s a summary of currently accessible ways to earn points, for your reference. The interaction steps are as follows:
Step 1: Register an Arc account with your email and log in +5 points.
community.arc.network/home
Note:
A login link will be sent to your email upon registration; you need to click it in your email to log in
Logging in daily grants 5 points each day
Step 2: Click the profile icon in the top right “Edit Profile” to complete your personal information +100 points.
Step 3: Click “Content” on the left to read articles, +5 points per article (up to 5 articles per day).
Step 4: Click “Content” on the left to watch a video, +5 points (once per day).
Step 5: Go to the “Events” page on the left and register for all available activities.
Note: Each activity registration grants 5 points.
These are the current contribution types suitable for everyone. Other ways to earn points are more complicated and have thresholds. It is recommended to interact daily. New methods for earning contribution points will be updated as the project develops.
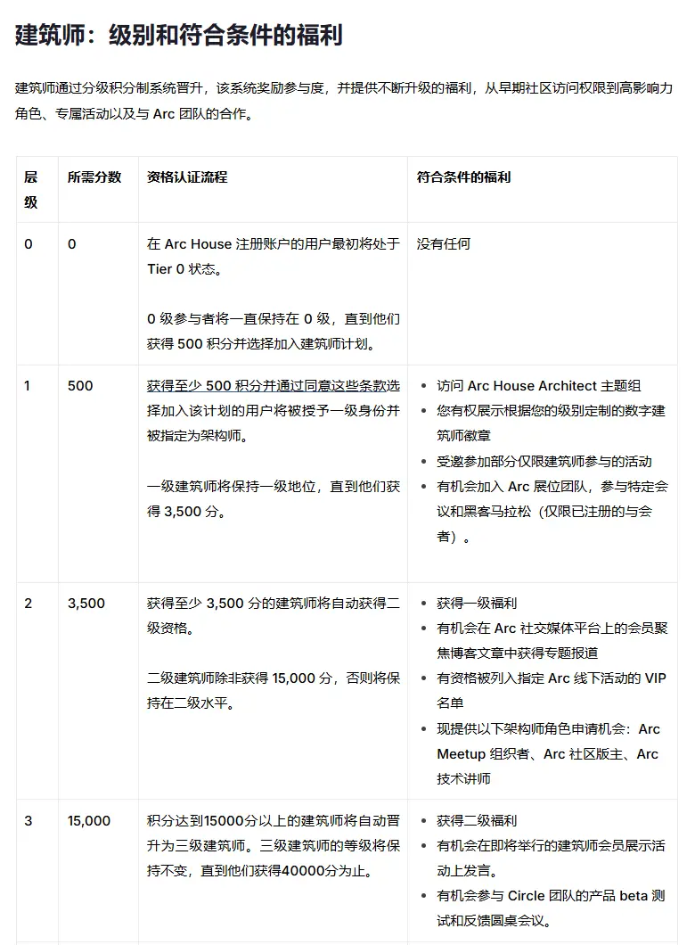
Additionally, reaching 500 points unlocks the “Architect Level 1” role. There are five levels in total, which can only be applied for after reaching the required points. The requirements and benefits for each level are as follows:
Guessing that the architect level is related to future airdrops or allocation for new offerings, and leveling up is a key interaction.
Circle’s ARC targets enterprise developers, financial applications (such as payments, lending, RWA, proxy economy), and institutions (such as banks, fintech). Pain points include high volatility of traditional chain Gas, high settlement uncertainty, insufficient privacy, complex cross-chain operations, and unclear compliance. Currently, stablecoins exceed $200 billion and continue to grow, with enterprise applications (such as 24/7 settlement, RWA tokenization) exploding. However, existing L1/L2 Gas is unstable and has high latency, making it difficult to support high-frequency finance. Arc was created in response. Compared to other L1s, Arc is not easily replaceable because its underlying layer is exclusively integrated by Circle + enterprise-grade design (quantum resistance roadmap), forming a moat. The testnet has attracted over 155 teams, so those optimistic about ARC can start interacting.
Note: This article is purely for sharing, not advertising or investment advice. Interested parties can choose to interact voluntarily. DYOR.